2025中国软件行业基准数据报告-中国软件行业协会
报告由中国软件行业协会软件造价分会发布,基于中国软件行业基准数据库(CSBSG)的可信数据,梳理行业生产率、质量、成本等核心基准数据,提供软件开发成本计算模型,为软件组织过程改进、项目造价估算等提供依据,2025年10月1日生效,替代旧版报告。
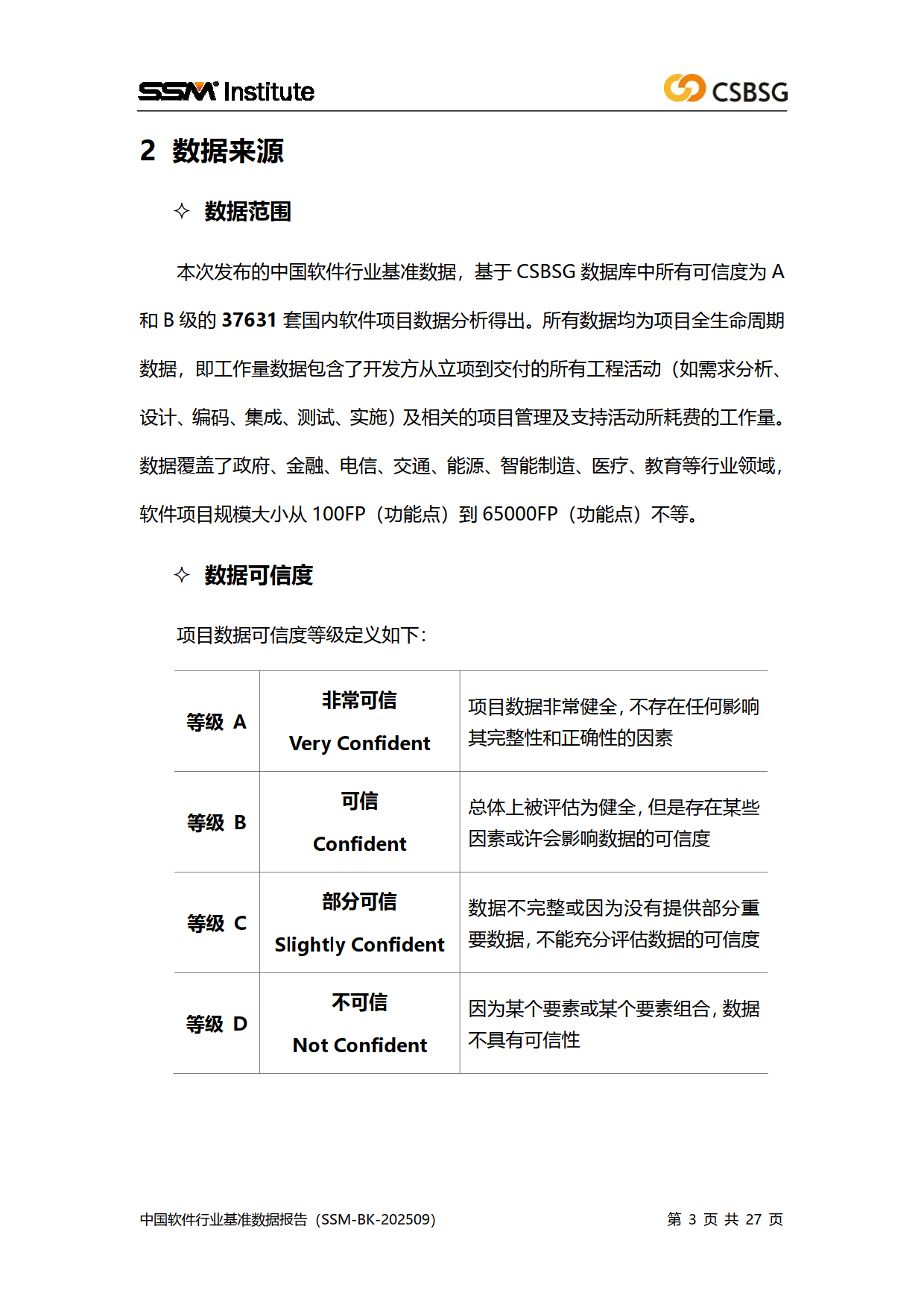
数据来源上,报告基于CSBSG中可信度A、B级的37631套国内软件项目全生命周期数据,覆盖政府、金融、电信等多行业,项目规模100-65000功能点(FP)。数据可信度分四级,A类非常可信、B类可信、C类部分可信、D类不可信,本次仅采用A、B级数据确保准确性。
行业基准数据涵盖多维度核心指标。生产率方面,全行业P50(中位数)为6.96人时/FP;分行业中政府(OA类)效率最高(P50 5.15人时/FP),能源、制造等行业P50超8人时/FP;维护型开发(P50 3.31人时/FP)效率高于普通开发,AI+开发(P50 5.71人时/FP)效率优于全行业平均。质量指标上,交付前缺陷密度P50为0.12缺陷/FP,交付后P50为11.26缺陷/千FP;运维期事件随上线时间递减,上线3年以上特别重大事件基本为0。工作量分布上,普通开发中构建环节占比最高(38.16%),AI+开发测试环节占比提升至31.22%,构建占比降至25.06%。成本相关数据显示,运维费与软件投资费比例按年限波动(1-4年7%-15%),且随项目规模增大而降低;信创适配改造总费用占原软件资产额23%-35%;人月费率城市差异明显,北京软件开发(3.34万元/人月)、运维(2.58万元/人月)均居首,二线城市多在1.6-2.7万元区间;功能点单价基准为1336元/FP,其他地区可按与北京人月费率比例折算。
软件开发成本计算模型依据国标GB/T 36964-2018,公式为软件开发成本=(软件规模×生产率)×软件因素调整因子×开发因素调整因子×人力成本费率+直接非人力成本。模型含软件规模估算(用NESMA方法)、规模调整(考虑需求变更等)、工作量估算(结合生产率与调整因子)、费用估算(折算人月成本)四步骤,并明确需求变更、软件因素(业务领域、应用类型等)、开发因素(开发语言、团队经验)的调整因子取值,确保计算精准。
报告最后指出,使用基准数据需结合实际场景调整,详细数据可咨询协会,且引用需注明出处,为软件行业量化管理与成本管控提供重要参考。


展开全文














免责声明:我们尊重知识产权、数据隐私,只做内容的收集、整理及分享,报告内容来源于网络,报告版权归原撰写发布机构所有,通过公开合法渠道获得,如涉及侵权,请及时联系我们删除,如对报告内容存疑,请与撰写、发布机构联系




评论