中国软件行业协会:2025中国软件行业基准数据报告

Connor 加密货币交易所 2025-11-04 1 0

今天分享的是:中国软件行业协会:2025中国软件行业基准数据报告

报告共计:27页

2025中国软件行业基准数据报告核心总结

《2025中国软件行业基准数据报告》由中国软件行业协会软件造价分会等联合发布,于2025年10月1日生效,同时废止2024年版本,旨在通过行业基准数据推动软件组织量化管理与生产力提升。

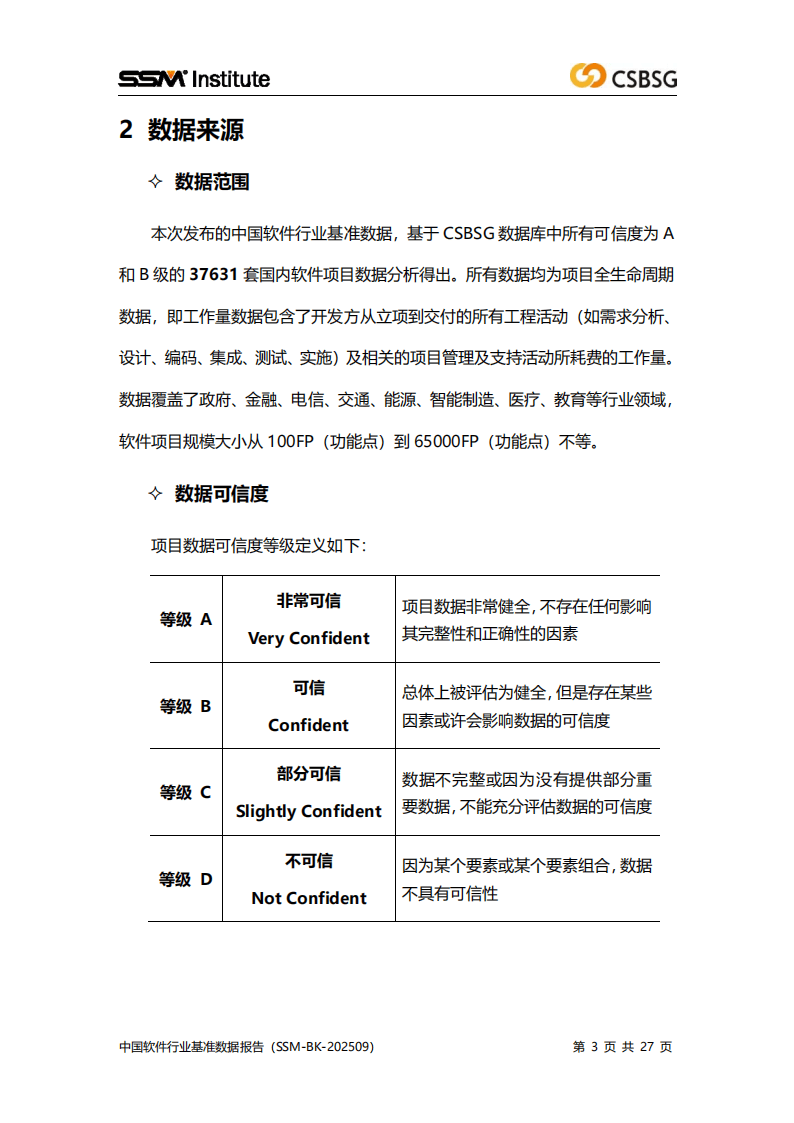
报告数据源于CSBSG数据库中37631套可信度A、B级的国内软件项目全生命周期数据,覆盖政府、金融、电信等多行业,项目规模介于100-65000功能点之间。数据可信度分为A(非常可信)、B(可信)、C(部分可信)、D(不可信)四级,本次仅采用高可信度数据。

核心基准数据显示,全行业生产率中位值(P50)为6.96人时/功能点,分行业中政府(OA类)效率最高(P50 5.15人时/功能点),能源、制造行业P90值超25人时/功能点。维护型开发生产率显著高于常规开发,P50为3.31人时/功能点;AI+开发也展现优势,P50达5.71人时/功能点。

质量维度上,交付前缺陷密度P50为0.12缺陷/功能点,交付后为11.26缺陷/千功能点;运维期事件随运行时间递减,上线3年以上系统特别重大事件基本可控。

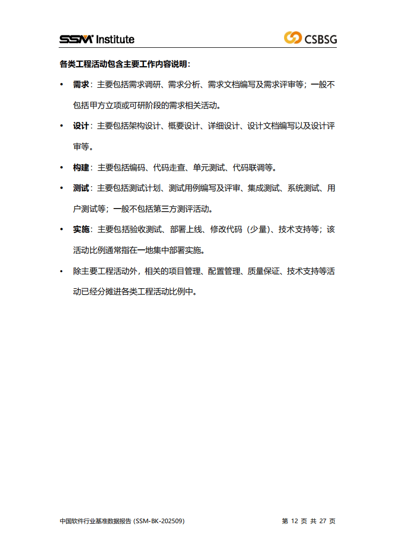
工作量分布方面,常规开发中构建环节占比最高(38.16%),测试次之(24.07%);AI+开发则呈现测试占比上升(31.22%)、构建占比下降(25.06%)的特点。

费用相关数据显示,运维费比例随年限波动,第四年达15%,且随项目规模增大而降低;信创适配改造总费用占软件资产额23%-35%,其中数据库适配占比最高(12%-18%)。城市人月费率差异明显,软件开发领域北京(3.34万元)、上海(3.29万元)居前,软件运维领域同城市费率均低于开发环节。功能点单价基准为1336元/功能点,各地可参照北京人月费率折算。

报告还明确软件开发成本计算模型及调整因子,涵盖需求变更、软件因素、开发因素等维度的取值标准。报告强调,使用基准数据需结合实际场景调整,解释权归中国软件基准数据比对用户组,引用需注明出处。

以下为报告节选内容

中国软件行业协会:2025中国软件行业基准数据报告

展开全文

中国软件行业协会:2025中国软件行业基准数据报告

中国软件行业协会:2025中国软件行业基准数据报告

中国软件行业协会:2025中国软件行业基准数据报告

中国软件行业协会:2025中国软件行业基准数据报告

中国软件行业协会:2025中国软件行业基准数据报告

中国软件行业协会:2025中国软件行业基准数据报告

中国软件行业协会:2025中国软件行业基准数据报告

中国软件行业协会:2025中国软件行业基准数据报告

中国软件行业协会:2025中国软件行业基准数据报告

中国软件行业协会:2025中国软件行业基准数据报告

中国软件行业协会:2025中国软件行业基准数据报告

中国软件行业协会:2025中国软件行业基准数据报告

中国软件行业协会:2025中国软件行业基准数据报告

中国软件行业协会:2025中国软件行业基准数据报告

中国软件行业协会:2025中国软件行业基准数据报告

评论